HD_68586 (nirps_he_online_udem)

This page was last modified: 2026-05-09 01:08:40.779553 (UTC)

Back to the object table

Contents

Target info

This section gives some details of the APERO astrometric database used when processing this target (e.g. for BERV calculation). Any observation with a object name in the alias list will be associated with this “APERO target” i.e. DRSOBJN=HD_68586

Target Information

RA

123.2174398 [deg] (Gaia DR3)

Dec

-7.205071704 [deg] (Gaia DR3)

Finder chart

[FINDER CHART]

Teff

4955.0 [K] (2022ApJS..259…35A)

Spectral Type

G8IV (1999MSS…C05….0H)

Proper Motion (RA)

152.7914111 [mas/yr] (Gaia DR3)

Proper Motion (Dec)

-98.16736014 [mas/yr] (Gaia DR3)

Parallax

9.131834331 [mas/yr] (Gaia DR3)

Radial Velocity

-23.3237 [mas/yr] (2020AJ….160..120J)

Aliases

HD 68586, AP J08125201-0712166, BD-06 2514, Ci 18 970, GC 11170, GEN# +1.00068586, GJ 9258, GSC 04859-00739, HERZ 12953, HIC 40221, HIP 40221, 2MASS J08125201-0712166, PLX 1951, PLX 1951.00, PPM 191088, SAO 135634, SBC9 2846, SKY# 15533, TIC 19072004, TYC 4859-739-1, UBV M 14080, YZ 97 3115, Gaia DR2 3063769226446139008, Gaia DR3 3063769226446139008, Gaia DR1 3063769222150159104HD 68586, AP J08125201-0712166, BD-06 2514, Ci 18 970, GC 11170, GEN# +1.00068586, GJ 9258, GSC 04859-00739, HERZ 12953, HIC 40221, HIP 40221, 2MASS J08125201-0712166, PLX 1951, PLX 1951.00, PPM 191088, SAO 135634, SBC9 2846, SKY# 15533, TIC 19072004, TYC 4859-739-1, UBV M 14080, YZ 97 3115, Gaia DR2 3063769226446139008, Gaia DR3 3063769226446139008, Gaia DR1 3063769222150159104, J0812-07, HD68586, APJ08125201-0712166, BD-062514, Ci18970, GC11170, GEN#+1.00068586, GJ9258, GSC04859-00739, HERZ12953, HIC40221, HIP40221, 2MASSJ08125201-0712166, PLX1951, PLX1951.00, PPM191088, SAO135634, SBC92846, SKY#15533, TIC19072004, TYC4859-739-1, UBVM14080, YZ973115, GaiaDR23063769226446139008, GaiaDR33063769226446139008, GaiaDR13063769222150159104HD68586, APJ08125201-0712166, BD-062514, Ci18970, GC11170, GEN#+1.00068586, GJ9258, GSC04859-00739, HERZ12953, HIC40221, HIP40221, 2MASSJ08125201-0712166, PLX1951, PLX1951.00, PPM191088, SAO135634, SBC92846, SKY#15533, TIC19072004, TYC4859-739-1, UBVM14080, YZ973115, GaiaDR23063769226446139008, GaiaDR33063769226446139008, GaiaDR13063769222150159104, J0812-07

OBJECT name(s) in headers

J0812-07

OB Name(s) in headers

J0812-07

PI name(s) in headers

UNKNOWN

Project/Run name(s) in headers

116.28LH.001

Spectrum

This section presents the observation after extraction,with and without telluric correction.

../../../_images/spec_plot_HD_68586_nirps_he_online_udem.png

Spectrum Information

DPRTYPES

OBJ_FP

Total number raw files

9

Number of rejected files

0

First raw files

2025-11-01 07:20:26.105

Last raw files

2026-04-24 00:56:11.018

Total number PP files

8

Number PP files passed QC

8

Number PP files failed QC

0

First pp file [Mid exposure]

2025-11-24 06:57:53.018

Last pp file [Mid exposure]

2026-04-24 00:56:11.018

Last processed [pp]

2026-04-24 17:26:36.945

Version [pp]

0.7.296,0.7.295

Total number ext files

8

Number ext files passed QC

8

Number ext files failed QC

0

First ext file [Mid exposure]

2025-11-24 06:57:53.018

Last ext file [Mid exposure]

2026-04-24 00:56:11.018

Last processed [ext]

2026-04-24 17:44:00.348

Version [ext]

0.7.296,0.7.295

Total number tcorr files

8

Number tcorr files passed QC

7

Number tcorr files failed QC

1

First tcorr file [Mid exposure]

2025-11-24 06:57:53.018

Last tcorr file [Mid exposure]

2026-04-24 00:56:11.018

Last processed [tcorr]

2026-04-24 17:56:17.811

Version [tcorr]

0.7.296,0.7.295

Median SNR Y

155.67 \(\pm\) 9.35

Median SNR H

214.40 \(\pm\) 9.10

Request

Extracted 2D spectra

Extracted 1D spectra

Telluric corrected 2D spectra

Telluric corrected 1D spectra

2D Template (after telluric correction)

1D Template (after telluric correction)

Packaged extraction files (e.fits)

Packaged telluric corrected files (t.fits)

Packaged s1d extract+tcorr (s.fits)

Packaged velocity files (v.fits)

Packaged polarimetry files (p.fits)

Spectrum Downloads

File URL

Uploaded

Extracted 2D spectra

ext2d_HD_68586_nirps_he_online_udem_file_list.txt

2026-05-09 01:08:59.684

Extracted 1D spectra

ext1d_HD_68586_nirps_he_online_udem_file_list.txt

2026-05-09 01:08:59.685

Telluric corrected 2D spectra

tcorr2d_HD_68586_nirps_he_online_udem_file_list.txt

2026-05-09 01:08:59.686

Telluric corrected 1D spectra

tcorr1d_HD_68586_nirps_he_online_udem_file_list.txt

2026-05-09 01:08:59.687

Extracted 2D header file

ext2d_header_HD_68586_nirps_he_online_udem_file.csv

2026-05-09 01:08:59.646

LBL (HD_68586_HD_68586)

This section presents the LBL results for HD_68586_HD_68586. The first object is the target we measure RVs for the second is the “friend” or “template” that was used to calculate those RVs.

../../../_images/lbl_plot_HD_68586_HD_68586_nirps_he_online_udem.png

LBL stats

RV Uncertainty lbl.rdb (25, 50, 75 percentile)

2.55, 3.34, 4.46 m/s

RV Absolute Deviation lbl.rdb (25, 50, 75 percentile)

6.89, 110.19, 915.17 m/s

Number of lbl.rdb Measurements

7

Number of lbl.rdb Spurious Low Points

0

Number of lbl.rdb Spurious High Points

0

Number of Nights

7

Number of Reset RV Points

3

Systemic Velocity

-19699.97 m/s

Velocity Domain considered valid

-25078.47 to -16934.34 m/s

LBL Version

0.65.002

Request

LBL fits files

lbl_rdb files

lbl2_rdb files

lbl_drift files

lbl2_drift files

lbl_fits files

LBL Downloads

File URL

Uploaded

RDB file

lbl_HD_68586_HD_68586.rdb

2026-04-24 20:08:08.126

RDB2 file

lbl2_HD_68586_HD_68586.rdb

2026-04-24 20:08:09.049

LBL (HD_68586_HD85512)

This section presents the LBL results for HD_68586_HD85512. The first object is the target we measure RVs for the second is the “friend” or “template” that was used to calculate those RVs.

../../../_images/lbl_plot_HD_68586_HD85512_nirps_he_online_udem.png

LBL stats

RV Uncertainty lbl.rdb (25, 50, 75 percentile)

8.60, 10.54, 13.33 m/s

RV Absolute Deviation lbl.rdb (25, 50, 75 percentile)

66.21, 116.27, 2940.45 m/s

Number of lbl.rdb Measurements

7

Number of lbl.rdb Spurious Low Points

0

Number of lbl.rdb Spurious High Points

0

Number of Nights

7

Number of Reset RV Points

1

Systemic Velocity

-19600.86 m/s

Velocity Domain considered valid

-32762.30 to -12852.16 m/s

LBL Version

0.65.002

Request

LBL fits files

lbl_rdb files

lbl2_rdb files

lbl_drift files

lbl2_drift files

lbl_fits files

LBL Downloads

File URL

Uploaded

RDB file

lbl_HD_68586_HD85512.rdb

2026-04-24 20:08:27.862

RDB2 file

lbl2_HD_68586_HD85512.rdb

2026-04-24 20:08:28.399

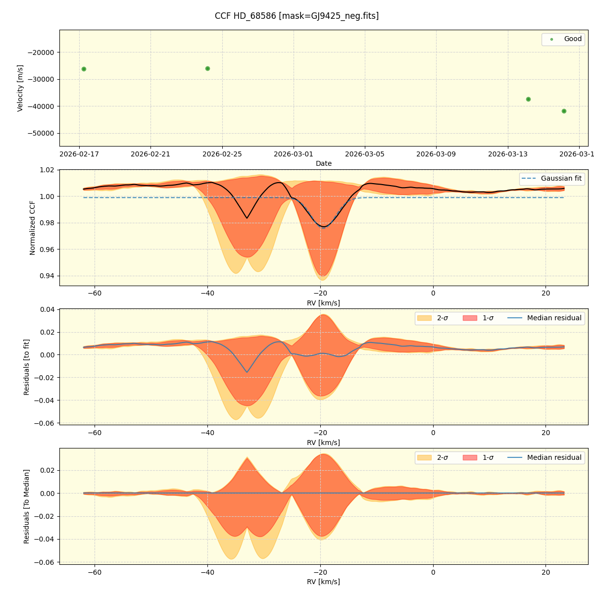
CCF

This section presents the APERO CCF results for this object.

../../../_images/ccf_plot_HD_68586_nirps_he_online_udem.png

CCF stats

Mask used

GJ9425_neg.fits

CCF systemic velocity

-30371.46 \(\pm\) 7867.79 m/s

CCF FWHM

6567.82 \(\pm\) 72.60 m/s

Number of CCF files Total

7

Number of CCF passed QC

7

Number CCF files failed QC

0

First ccf file [Mid exposure]

2026-02-17 05:35:51.136

Last ccf file [Mid exposure]

2026-04-24 00:56:11.018

Last processed [ccf]

2026-04-24 18:02:08.715

Version [ccf]

0.7.296

Request

CCF files

CCF Downloads

File URL

Uploaded

CCF Table

ccf_HD_68586_nirps_he_online_udem_file_list.txt

2026-05-09 01:09:15.246

Time series

This section deals with providing the time series information for this object

Obs Dir

First obs mid

Last obs mid

Number of ext

Number of tcorr

Seeing

Airmass

Mean Exptime

Total Exptime

SNR[Order 15 (#134 1.08um)]

SNR[Order 60 (#89 1.63um)]

DPRTYPEs

ext_files

tcorr_files

Request ext files

Request tcorr files

2025-11-23

2025-11-24 06:57:53.018

2025-11-24 06:57:53.018

1

0

0.870

1.200

300.958

300.958

171.696

230.286

OBJ_FP

1 [download]

0 [download]

Extracted 2D files

Telluric corrected 2D files

2026-02-16

2026-02-17 05:35:51.136

2026-02-17 05:35:51.136

1

1

1.780

1.314

300.958

300.958

157.498

217.504

OBJ_FP

1 [download]

1 [download]

Extracted 2D files

Telluric corrected 2D files

2026-02-23

2026-02-24 04:26:03.275

2026-02-24 04:26:03.275

1

1

0.580

1.186

300.958

300.958

153.850

213.625

OBJ_FP

1 [download]

1 [download]

Extracted 2D files

Telluric corrected 2D files

2026-03-13

2026-03-14 03:37:47.682

2026-03-14 03:37:47.682

1

1

0.520

1.246

300.958

300.958

142.359

200.697

OBJ_FP

1 [download]

1 [download]

Extracted 2D files

Telluric corrected 2D files

2026-03-15

2026-03-16 03:46:55.709

2026-03-16 03:46:55.709

1

1

0.880

1.303

300.958

300.958

161.860

219.530

OBJ_FP

1 [download]

1 [download]

Extracted 2D files

Telluric corrected 2D files

2026-03-27

2026-03-28 03:13:52.684

2026-03-28 03:13:52.684

1

1

0.640

1.361

300.958

300.958

158.094

215.171

OBJ_FP

1 [download]

1 [download]

Extracted 2D files

Telluric corrected 2D files

2026-04-15

2026-04-16 01:20:49.891

2026-04-16 01:20:49.891

1

1

0.800

1.225

300.958

300.958

118.856

162.487

OBJ_FP

1 [download]

1 [download]

Extracted 2D files

Telluric corrected 2D files

2026-04-23

2026-04-24 00:56:11.018

2026-04-24 00:56:11.018

1

1

0.990

1.245

300.958

300.958

145.916

204.416

OBJ_FP

1 [download]

1 [download]

Extracted 2D files

Telluric corrected 2D files

Debug

This section has various debug plots from APERO products

Telluric map

../../../_images/debug_tcorr_map_plot_HD_68586_nirps_he_online_udem.png

Telluric map of e2dsff_tcorr_A files.Files are low-passed and corrected for the stars motion. The QC is displayed to the right of the image - in purple are the files that passed, in orange the files that failed.

Maximum Saturation level plot

../../../_images/debug_extsmax_plot_HD_68586_nirps_he_online_udem.png

Maximum saturation level measured at time of extraction

Measured effective readout noise before extraction

../../../_images/debug_effron_plot_HD_68586_nirps_he_online_udem.png

Measured effective readout noise before extraction

APERO Processing Debug Plot

../../../_images/debug_version_plot_HD_68586_nirps_he_online_udem.png

Plotting the version and processed date from the header from APERO. Note that offline reductions should lead to a straight line, while online reductions should be roughly a one-to-one with the Date axis.

APERO Calibration times plot

../../../_images/debug_mjd_cdt_plot_HD_68586_nirps_he_online_udem.png

Computed time between observation and calibration used. Some calibrations arereference calibrations (in purple) and thus diverge from the reference night, others should always be from the same night (orange) unless no calibration was taken that night in which case the closest calirbation in time should have been used.